MapReduce架构
参考资料
Annotated Hadoop: 第二节 MapReduce框架结构
总概
MapReduce是一个用于大规模数据处理的分布式计算模型, 是一个用于处理和生成大规模数据集的相关的实现. 用户定义一个map函数来处理一个key/value对以生成一批中间的key/value对, 再定义一个reduce函数将所有这些中间的有着相同key的values合并起来, 很多现实世界中的任务都可用这个模型来表达.
总体结构
JobTracker和TaskTracker
JobTracker运行在master结点
是MapReduce框架的中心
需要管理哪些程序应该跑在哪些机器上
需要与集群中的机器定时通信
需要管理所有job失败后重启的操作
TaskTracker运行在slave结点
是MapReduce框架集群中每台机器都有的一个部分
主要是监视自己所在机器的资源情况
TaskTracker同时监视当前机器的task的运行情况, 将这些信息通过heartbeat发送给JobTracker
用户向JobTracker提交job, 提交的job由JobTracker进行调度, 调度job的子任务task运行在slave结点的TaskTracker上, 并监控它们, 如果有失败的task就重启运行它们.
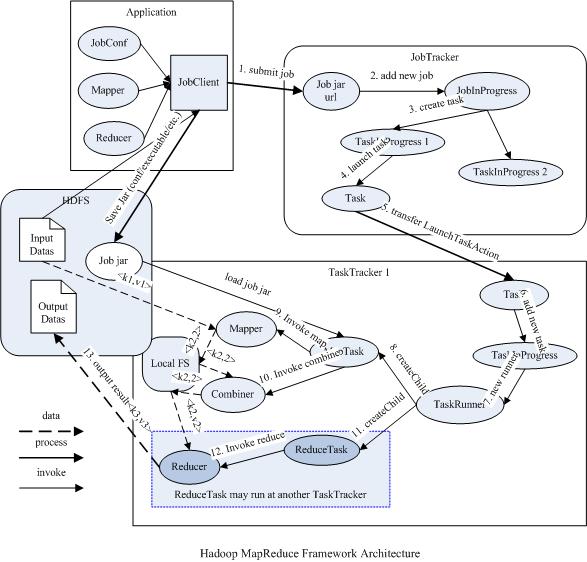
MapReduce框架的主要组成和工作流程如下图:

组件
JobClient
用户在用户端通过JobClient类向JobTracker提交job. 具体的提交方法为:
JobClient类将每一个提交的job的应用程序和配置参数Configuration打包成jar文件存储在HDFS中
JobClient将这个jar文件的HDFS路径提交给JobTracker
Mapper和Reducer
用户编写的应用程序最基本的组成部分. 在一些应用中还可以包括Combiner类, 它实际也是Reducer的实现.

运行过程
分成用户提交job的任务分法调度过程, 以及环境之间相互通信的过程.
调度
用户端程序JobClient向JobTracker提交了一个job
在一个job中, 包含了程序中的Mapper和Reducer, 以及job的配置参数JobConf
提交方法: JobClient将程序和配置参数打包成jar文件存储在HDFS上, 并把这个文件对应的文件路径提交给JobTracker
JobTracker接收到JobClient提交的job后, 会创建一个JobInProgress对象, 通过这个对象跟踪并监督这个job, 目的是管理和调度这个job对应的子任务task
JobInProgress对象会根据提交的job对应的jar中定义的已分片的输入数据集, 创建对应的一批TaskInProgress对象. 这些TaskInProgress分为两类:
与分片输入数据集数量对应的, 用于监控和调度的MapTask
指定数目的, 用于监控和调度的ReduceTask, 默认值为1
每创建一个TaskInProgress, 都会启动(Launch)一个Task对象(MapTask/ReduceTask), 序列化这个Task, 写入到计算得到的最优化的TaskTracker结点中去
TaskTracker收到这个序列化的Task, 会创建一个TaskInProgress(与JobTracker中的TaskInProgress非同一个类, 但作用类似), 用来监控和调度该Task
通过TaskInProgress管理的TaskRunner对象来启动具体的Task进程, 具体来说:
TaskRunner自动装载job对应的jar(从HDFS系统中), 设置好环境变量, 启动一个独立的java子进程来执行Task(MapTask/ReduceTask)
程序中的Mapper和Combiner由MapTask调用执行, Reducer由ReduceTask调用执行, 两者不一定在同一个TaskTracker结点中
通信
TaskTracker监视当前机器的Task运行状况
TaskTracker通过heartbeat把Task运行情况的信息发送给JobTracker
JobTracker搜集这些信息, 给新提交的job分配运行所需的机器, 即TaskTracker
缺点
JobTracker是MapReduce的集中处理点, 存在单点故障
JobTracker完成了太多的任务, 造成了过多的资源消耗. 当job非常多的时候, 会造成很大的内存开销, 也增加了JobTracker fail的风险
TaskTracker以map/reduce task的数目作为资源的表示过于简单, 没有考虑到CPU/内存的占用情况, 如果两个内存消耗大的task被调度在了一起, 很容易出现OOM
TaskTracker把资源强制划分为map task slot和reduce task slot, 当系统中只有map task或reduce task的时候, 会造成资源的浪费
最后更新于
这有帮助吗?